XSI Modelling a Volleyball

This was picked up from a post in xsibase, a great and simple technique by Linker.
A volleyball has 6 main sections like a cube, the trick is taking advantage of the cube's topography while maintaining a sphere shape.

MODELLING

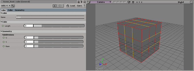
Create a 3*3*3 cube. Get->Primitive->PolygonMesh->Cube, enter 3,3,3 for subdivisons in the property editor.





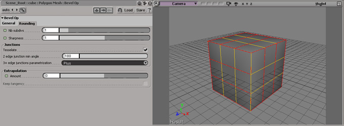
Switch to Edge selection, and select the edges where the seams (grooves) will be.
make sure to pay attention do the pattern of the seams.





Bevel slightly, Modify->Polymesh->Bevel Components, use distance of 0.2, click on rounding tab and choose subdivision 1 - this will create sharper and smaller seams later on.





Switch to object selection (hotkey Spacebar), and Subdivide. Create>Polymesh>Subdivision.
You will now have both the original cube, and a new subdivided mesh named "polymsh" in your explorer.
Click the cube and hide it (hotkey h)





Create a sphere. Get->Primitive->PolygonMesh->Sphere, use a value of 19/19 so we have a smooth sphere.
Deselect objects, choose Deform->Shrink Wrap, the cursor will change to a pick icon, click on the cube and then click on the sphere (clicking on their names in explorer will be easier), right click to end pick session.
hide sphere (hotkey h).





Change to Raycast polygon selection Select->Mode->Raycast polygon, select all the faces that are not seams.
This is a tricky part



choose Deform->Push, use 0.1 for amplitude.





Click the NumKey + twice. this will smooth the object and can be reversed using the NumKey -.

RECAP

This makes a nice looking ball, we'll make some quick modifications by taking advantage of the build stack in the next part.
Remember you can quickly change several things using those operators :
1. the first bevel on the cube object to modify the seam width
2. the push operator on the polymsh object to vary the depth of the seams.
3. the subdivisions of the sphere, notice using a value of 20/20 will create artifacts - this is why i chose 19/19.


Page1 :: Page2
- Back to Resources -